2021年8月17日,协同创新中心专家、上海财经大学劳帼龄副教授接受《国际金融报》采访,谈12项专项行动!上海城市数字化转型“四梁八柱”成型。

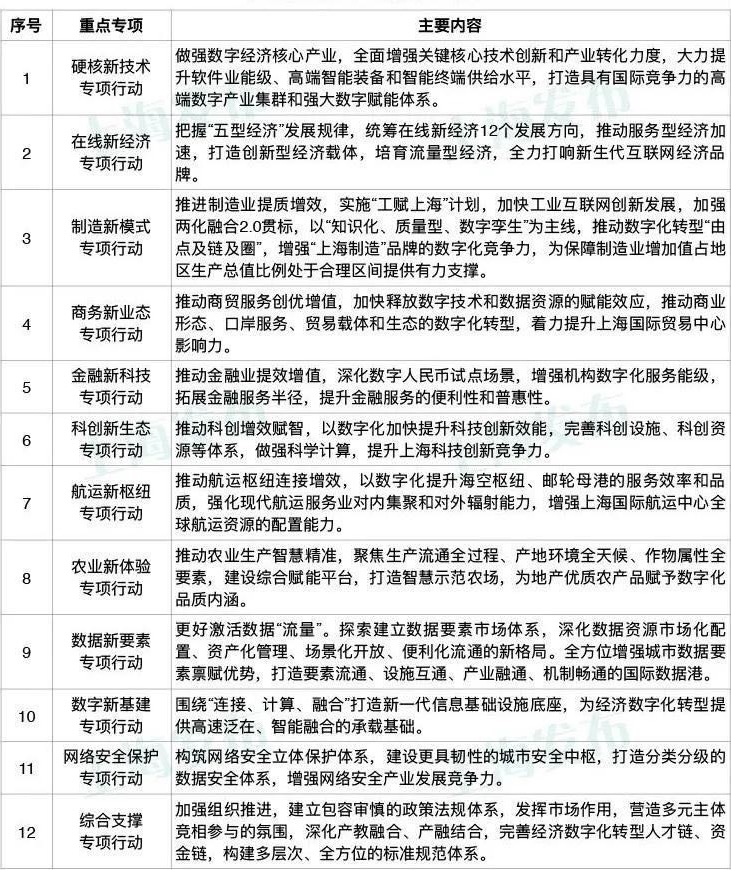
据上海发布消息,上海市经信委已公布硬核新技术、在线新经济、制造新模式等在内的12项专项行动。
全面推进城市数字化转型,是上海“十四五”经济社会发展的主攻方向之一。
今年3月,上海市城市数字化转型工作领导小组办公室发布《2021年上海市城市数字化转型重点工作安排》,提出今年首要的任务是通过顶层设计,建立起数字化转型的“四梁八柱”。同时,相关委办局要找准各领域、各行业发展中“高频急难”问题,摸清城市数字化现状底数;针对转型中可能碰到的数字法治、伦理等问题,将建立健全数字“规则”体系,实施“数据开放提质”工程、“数据流通加速”工程、“数据创新应用”工程。
根据此次行动,按照城市数字化转型的年度工作要点,今年上海以强化“十个新”为具体抓手,“化”出新技术、新业态、新模式。
劳帼龄副教授表示,在一个常年从事“信息系统管理”研究的学者眼里,这似乎就是一个系统开发生命周期的规划阶段。从去年11月25日,中共上海十一届市委十次全会通过决议,提出“推动整个城市整体迈向数字时代”,到今年1月4日,上海市委市政府发布《关于全面推进上海城市数字化转型的意见》,启动全面推进城市数字化,推动经济、生活、治理的数字化转型,再到半年后的7月份经济、生活两个数字化转型三年行动方案以及促进城市数字化转型的若干政策措施的发布,尤其是12项经济数字化转型重点专项的公布,意味着历时八个月的努力,这个宏大工程——上海城市数字化转型“四梁八柱”的顶层设计已基本成型。

具体来看:
一是全面激活数字产业化引擎动力。
硬核新技术方面,聚焦区块链、V2X车路协同、量子通信等,今年将打造100个重点项目。
在线新经济方面,上半年全市软件和信息服务业增加值增长16.1%,保持快速发展;“长阳秀带”“张江在线”两个在线新经济生态园正式揭牌,集聚了一批流量型企业。今年全年将重点打造20家有国际影响力的新生代互联网企业,加快培育8家千亿级电商平台,建设20+行业标杆平台。
二是全面激活产业数字化创新活力。
制造新模式方面,市经信委聚焦制造业数字化转型,建成了26个具有行业影响力的工业互联网标杆平台,打造平台化设计、智能化制造、网络化协同、服务化延伸等标杆应用。
商务新业态方面,市商务委重点打造“五五购物节”等线上线下联动的活动平台,建设一批示范性数字商圈,加快形成10个具有海外影响力的数字内容原创IP。
金融新科技方面,市金融局落地多个数字人民币场景,在白名单客户数、钱包数、钱包交易量等方面均领先全国。科创新生态方面,以科学大数据为核心,谋划科研云平台、长三角技术市场协同平台、科创在线3个重大项目,并推动长三角科技资源共享、全球科技人才库和智慧型技术交易所3个数字化转型标杆建设。
航运新枢纽方面,市交通委上半年积极推进机场大脑工程,增强航班保障和资源调度能力。在洋山港智能重卡示范运营项目上,投入14辆智能重卡商业运营,完成近1.7万标准箱运输量。
农业新体验方面,市农委通过建设“一图”“一库”“一网”,实现全市农业生产用地面积入网率超79%,6286家生产经营主体入网。
三是全面提升经济数字化转型生态承载力。
数据新要素方面,今年将集聚30家数据创新应用的头部企业,推动IDC等5项增值电信业务试点对外资100%开放。
数字新基建方面,加快推进智能算力平台建设。今年将累计建成4.5万个5G室外基站,实现中心城区和郊区重点区域连续覆盖。
在劳帼龄副教授看来,全面推进上海城市数字化转型,是整体性转变、全方位赋能、革命性重塑的需要。作为超大城市的一项复杂工程,需要在开始之初做好规划,即摸清城市数字化的现状底数,找准各领域、各行业发展中的“高频急难”问题,顾及数字应用中的规则边界,才能通过顶层设计,建立起数字化转型的“四梁八柱”。
最后,劳帼龄副教授强调,城市数字化转型是事关上海发展全局、事关长远的重大战略。“四梁八柱”的成型,将为上海全面推进城市数字化转型,打造具有世界影响力的国际数字之都,奠定了坚实的基础。
(来源:国际金融报)





