2016年度上海市人民政府决策咨询研究重点课题和重点专项课题评审结果5月3日火热出炉。协同创新中心首席专家赵晓雷教授、孙元欣教授等17位专家一举中标,收获颇丰。具体如下:
2016年度上海市人民政府决策咨询研究重点课题
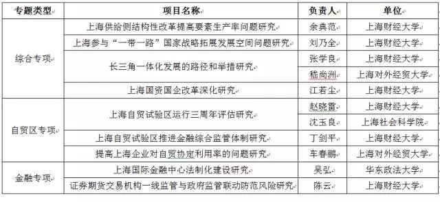
2016年度上海市人民政府决策咨询研究重点专项课题
根据上海市委、市人民政府2016年工作的部署和要求,经上海市人民政府批准而设立的研究项目。课题具有较高的理论要求和实践导向,研究成果将对未来本市建设产生积极影响。
此次市政府决策咨询研究重点课题和重点专项课题自3月初向社会公开招标,截止到4月8日,共收到有效申请387份,经组织专家会议和面试比选两轮评审,分别确定86个课题组中标重点课题,14个课题组中标重点专项课题。
多位协同创新中心专家课题获准立项是对中国自由贸易试验区协同创新中心科研工作的肯定,同时也展现了协同创新中心在服务政府、决策咨询方面所作出的突出贡献和成绩。





